新疆交通物流公共信息平台欢迎您!
客服电话:4006081200
平台介绍
服务产品
党建工作
最新资讯
政策法规
知识交流
科技网络
货运报价
物流设备
仓储
维修保养
常见问题
司机之家
平台会员系统
平台业务系统
无车承运人
企业诚信管理系统
物流公共查询
车辆保护服务
物流金融
平台货运指数分析
您的位置:
首页
>
平台动态
>
政策法规
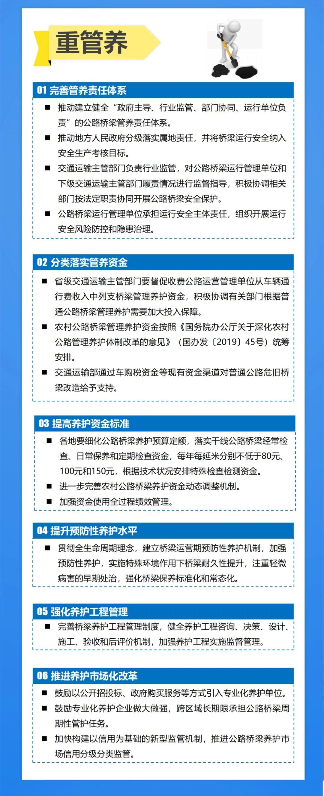
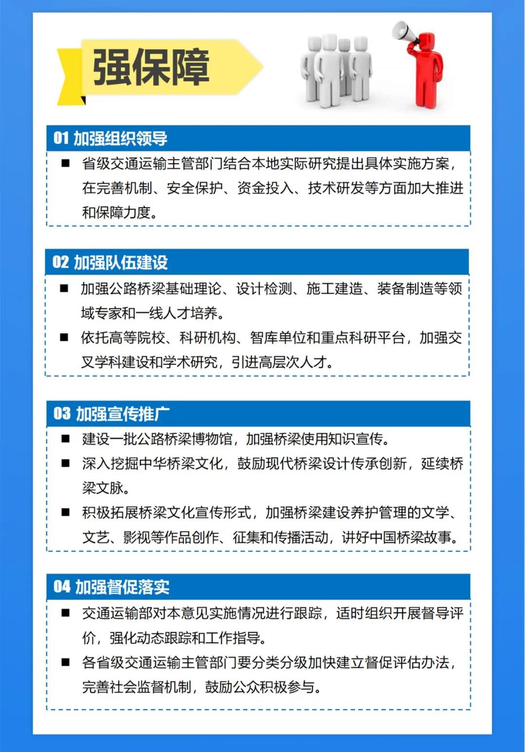
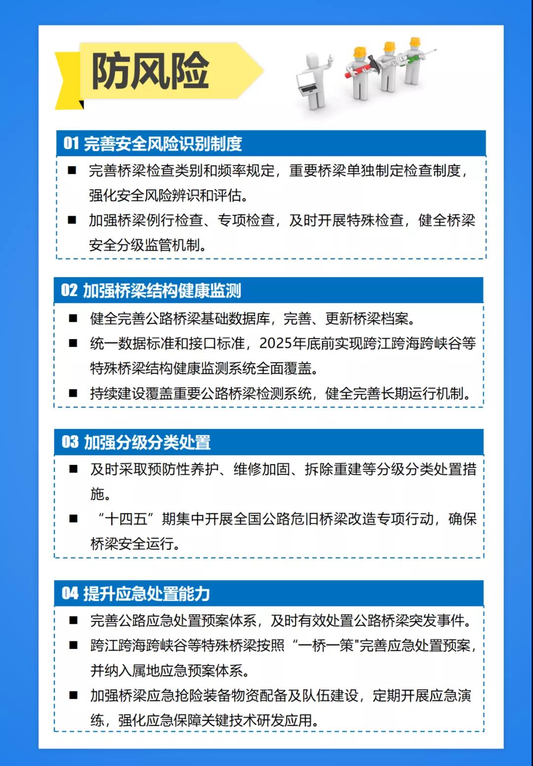
一图读懂《交通运输部关于进一步提升公路桥梁安全耐久水平的意见》
编辑日期:(2020/12/30 12:38:23) 点击:5044次
一图读懂《交通运输部关于进一步提升公路桥梁安全耐久水平的意见》
转载文章来源:交通运输部
上一篇:
支持自动驾驶载货运输,视情推广至公路货运、城市配送!
下一篇:
一图读懂《公路危旧桥梁改造行动方案》